2026-04-04 21:00:23 来源: 南博会会展服务中心 阅读: 383
各经营主体:
为持续深化中国—南亚博览会(以下简称南博会)市场化转型工作,中国—南亚博览会秘书处现公开遴选一家资质相符、具备相应能力的市场化运营主体(以下简称运营方),负责第10、11、12届连续三届南博会的市场化运营工作。本次遴选旨在建立权责对等、激励相容、风险共担的长期合作伙伴关系,现将有关事项公告如下:
一、合作框架
(一)合作期限
本次合作覆盖连续三届南博会,自合作协议签订之日起,至第12届南博会结束后第三方审计出具审计报告且总绩效评价完成之日止(预计不晚于2028年12月31日,具体完成日以最终实际完成日期为准)。具体年度执行期将与每届南博会会期衔接。
(二)合作模式
采用“成本共担、绩效奖励”的市场化合作模式。中国—南亚博览会秘书处提供政策协调及基础公共服务,并协调南博会知识产权所有方,由其授权运营方在三届南博会期间使用南博会相关知识产权开展工作;运营方按照合作内容约定,负责第10—12届南博会有关市场化运营业务,并根据每届绩效目标完成情况及三届总目标完成情况享受相应奖励。
运营方需在银行开设专用账户,并与中国—南亚博览会秘书处(云南省商务厅)、银行共同签订资金监管三方协议,自觉接受监督。
(三)合作内容
运营方以市场化方式全面负责第10、11、12届南博会的市场化运营相关业务,包括但不限于:1.开展境内外招商招展工作(含南亚国家、省内外招商路演、面邀及展前供需对接等活动);2.租赁展馆、制证中心、展品临时监管仓库等;3.展位搭建以及涉及市场化运营部分的综合布展;4.品牌运营;5.门禁票证服务(含门禁安检设备租赁);6.主场服务;7.主场物流;8.现场配套服务及特装管理;9.吉祥物及IP二创设计及衍生品制作;10.文创商店搭建及运营;11.有关省区市推介会、省区市筹备会;12.境内外专业买家参会服务保障;13.评选颁奖、现场打卡互动等活动;14.中国—南亚博览会秘书处为进一步推动市场化转型提出的除上述项目以外的其他项目;15.以上项目可能产生的衍生项目。
二、资格条件
(一)在中华人民共和国境内依法注册并有效存续的企业法人,具备独立承担民事责任的能力。
(二)企业经营范围需包括会议及展览服务,近3年内有不少于3次参与并承接国内大型国际展会活动的招商招展、经贸促进、展会服务等的完整经验,需提供合同复印件或主办方证明。
(三)企业经营状况良好,在经营活动中没有违法记录及不良信用记录,并需就此提交书面承诺函。
(四)企业拥有专业的会展策划、招商、运营及财务团队,内部管理规范,内控制度健全,具有严格的操作规程和较强的风险控制能力。
三、绩效目标与收益分配
本次合作设定明确的绩效目标,并据此建立动态、分层的收益分配机制。详细规则见附件《第10—12届中国—南亚博览会市场化运营绩效考核评价及收益分配实施方案》,概要如下:
(一)绩效目标
绩效考核采用“单届基础目标+三届总目标”的双层结构,具体绩效指标值以第7—9届南博会数据为基数进行测算后得到,其中:
1.单届基础目标。第10届南博会绩效目标为:市场化运营总收入≥2498万元(其中:招商招展收入≥1393万元、门票收入≥540万元、品牌合作收入≥565万元);参展企业总数≥2194家(境外企业占比≥45%);参展企业满意度≥90分;合规运营,财务管理规范,无重大安全质量事故及违法违规行为。第11、12届目标将在合作协议中基于第10届实际达成情况协商确定。
2.三届总目标。净利润年均增长率≥10%(以第7、8、9三届平均数据为基数);品牌合作收入年均增长率≥10%(以第7、8、9三届平均数据为基数);新市场化业务收入占比≥5%(第12届时);有效客商数据总量≥第10届基数×150%。
(二)收益分配机制
1.收益分配采取“单届预结算、三届总决算”的方式,兼顾运营方现金流需求与长期激励导向。
2.市场化收入及利润分为A(展位费、门票)、B(品牌合作)两类。
(1)A类目标完成奖励:根据单届绩效考核得分,从A类利润中按30%、25%、20%的阶梯比例提取,单届封顶分别对应300万元、250万元、200万元。提取后剩余利润的80%计入“下届南博会经费”,另外20%计入“总决算绩效金”。
(2)B类超额奖励:根据单届绩效目标完成情况,对超出绩效目标的部分按10%给予超额奖励,单届封顶100万元。扣除奖励后的B类利润,全额计入“下届南博会经费”。
3.三届总决算时,达成三届总目标,“总决算绩效金”全额奖励(封顶350万元);未达成三届总目标但累计盈利,奖励70%(封顶250万元);三届累计亏损,则从“总决算绩效金”中冲抵,不足部分由运营方补足。
四、退出及风险控制
运营方任何一届绩效得分低于80分,将采取约谈、限期整改、单方面解约、通报省级有关部门、追究法律责任等方式进行处置。若发生不可抗力、政策变化等情况时,双方可协商调整协议或绩效目标。
五、政策支持
为确保运营方在公平环境下达成目标,中国—南亚博览会秘书处承诺提供以下关键支持:
(一)品牌使用许可。许可运营方覆盖三届南博会的品牌核心要素商业化运营权,运营方可于约定范围内使用南博会名称、标识等品牌资产进行市场化开发。
(二)公共资源协调。协助协调场馆方、公安、消防、市场监管等相关部门,保障展会期间的公共安全、交通、通讯及基础秩序维护。
(三)战略资源协同。协助运营方承接往届南博会积累的展商、采购商数据库资源,协助对接重要的国际国内商协会及重点企业。将南博会官方的全球宣传推广与运营方的市场化招商招展、品牌运营等相结合,形成宣传合力。
(四)政策稳定延续。在合作协议框架内,保持核心商业条款与支持政策的连续性与稳定性。
六、遴选程序
(一)发布公告。中国—南亚博览会秘书处在南博会官网、公众号等渠道发布遴选公告。
(二)企业报名。有合作意愿的企业提交书面报名材料,需要提交的资料包括但不限于运营方资格证明材料、第10至12届南博会市场化运营战略规划、第10届南博会详细执行方案与财务测算等。
(三)组织评审。省商务厅组织评审,报名企业3家及以上进行评审,少于3家进行比选,提出拟入选运营方名单。
(四)公示公开。通过南博会官网、公众号等渠道公示拟入选运营方名单。
(五)签订协议。中国—南亚博览会秘书处(省商务厅)与运营方签订合作协议。
七、提交材料
请有合作意愿的企业将报名材料装订成册(一式5份),于2026年4月13日前递交至中国—南亚博览会秘书处(邮寄地址:云南省昆明市官渡区北京路175号,收件人:中国—南亚博览会秘书处,电话:0871—63218071),逾期将不再接受报名。
八、其他
(一)本公告为连续三届南博会合作框架的概要。最终权利义务以签署的《第10—12届中国—南亚博览会市场化运营合作协议》及其逐届附件《单届合作协议》为准。
(二)中国—南亚博览会秘书处对本次遴选公告拥有最终解释权。
(三)详细规则请参见附件《第10—12届中国—南亚博览会市场化运营绩效考核及收益分配实施方案》。
附件:第10—12届中国—南亚博览会市场化运营绩效考核及收益分配实施方案
中国—南亚博览会秘书处
2026年4月3日
附件
第10—12届中国—南亚博览会市场化运营
绩效考核及收益分配实施方案
为建立与三年期(第10、11、12届)南博会市场化运营相匹配的绩效考核与激励约束机制,确保南博会市场化转型的持续性、稳定性与增长性,特制定本实施方案。
第一章 总体原则
第一条 制定目的
本方案旨在通过明确的绩效目标、科学的评价体系、合理的收益分配机制,激励运营方进行持续性投入、培育长期客户资源、提升南博会品牌价值,与中国—南亚博览会秘书处(云南省商务厅)(以下简称“秘书处”)实现风险共担、利益共享的长期合作关系,共同推动南博会“越办越好”。
第二条 基本原则
1.目标导向原则。以绩效目标为核心,引导运营方聚焦关键成果。
2.激励相容原则。收益分配与绩效完成度挂钩,多劳多得,激发运营方积极性。
3.风险共担原则。明确亏损承担机制,强化运营方责任意识。
4.全程透明原则。资金监管、成本核算、绩效评价全过程可追溯、可核查。
第三条 适用范围
本方案适用于第10、11、12届连续三届南博会市场化运营项目的绩效考核、成本核算及收益分配工作。
第二章 绩效目标体系
第四条 目标结构说明
绩效考核采用“单届基础目标 + 三届总目标”的双层结构。三届总目标用于三年合作期满后的最终评价与分配;单届基础目标用于每届结束后的年度预结算。
第五条 单届基础目标(KPI)
1.第10届南博会基础目标:
(1)市场化营业收入≥2498万元(其中:招商招展收入≥1393万元、门票收入≥540万元、品牌合作收入≥565万元)。
(2)参展企业数量≥2194家(其中境外企业占比≥45%)。
(3)参展企业满意度≥90分。
(4)合规运营,财务管理规范,严格成本核算,运营全程无重大安全、质量事故及违法违规行为。
2.第11、12届基础目标的确定方式。第11、12届的具体年度KPI,将在合作协议中基于第10届实际达成情况协商确定。
第六条 三届总目标
运营方需承诺在连续三届南博会结束后,实现以下核心绩效目标:
第三章 资金管理方式
第七条 资金管理方式
运营方需在银行开设专用账户,秘书处、运营方、银行共同签订《账户资金监管三方协议》,对账户资金进行实时监管。三年合作期内,市场化运营收入均全额进入专用账户,专款专用,账户中资金仅能存活期,不得用于投资理财。
第四章 收入分类与成本核算
第八条 收入分类
为科学设计分配机制,将市场化运营收入分为两类:
A类收入:以运营方市场开拓为主的展位费、门票等收入。
B类收入:品牌合作现金收入(含广告、冠名等,不含实物或资源置换)。
第九条 成本核算原则
1.先支后结原则。运营成本优先从第9届结余资金中列支,不足部分由运营方以自有资金补足。单届结束后,成本经第三方审计并经秘书处审核确认后,从专用账户划转已由运营方垫付的部分(如有)至运营方自有账户。
2.直接相关原则。成本必须与本届南博会的筹备、举办直接相关。
3.合理必要原则。成本支出应符合市场公允价格,且为完成运营工作所必需。
4.凭证完备原则。所有成本均需提供合法、有效的原始凭证(发票、合同、付款记录等)。
5.事前报备原则。单项支出超过20万元的项目视为重大支出,需在支出前报秘书处书面备案。
6.分类核算原则。运营方必须建立分类核算制度,对A类和B类业务的收入、成本分别核算。
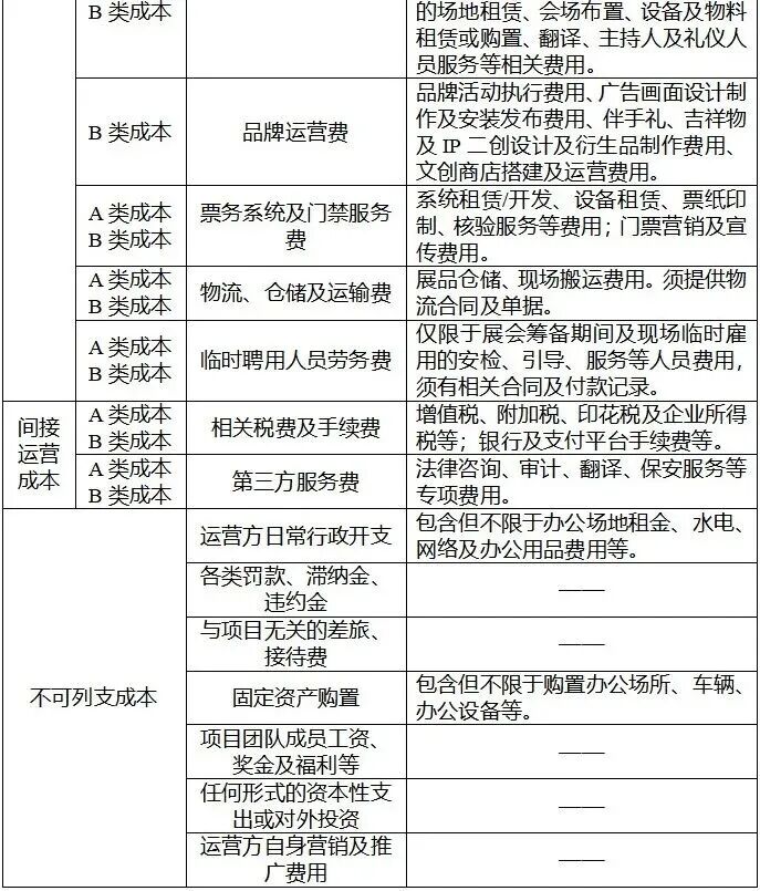
第十条 成本认定范围与标准

第十一条 成本审计与违规处理
1.运营方未建立分项目核算制度或核算混乱的,秘书处有权暂停该届预结算支付,直至整改完成。
2.审计中发现成本划分不实、虚报成本的,秘书处有权扣减相应金额,并视情追究运营方责任。
第五章 绩效考核评价
第十二条 评价体系构成
绩效评价采用“目标导向、过程监控、结果评估”相结合的方式,按以下四个维度展开:
第十三条 打分标准(单届考核,针对A类收入)
每项指标得分按完成率计算,单项得分最高不超过该指标权重的120%。总分不设上限,实际得分可能超过100分。
注:1.新市场化业务收入,指除招商招展、门票、品牌合作以外的市场化收入(如吉祥物衍生开发、文创产品销售等),其年度目标在年度执行协议中约定。2.成本控制率采用“预算成本÷实际成本”计算,当实际成本低于预算时得分超过满分,体现节约办展导向。
第十四条 绩效得分与评价体系
第六章 收益分配机制
第十五条 收益分配总体原则
收益分配采取“单届预结算、三届总决算”的方式,兼顾运营方现金流需求与长期激励导向。
第十六条 利润核算公式
(1)单届净利润=该届总收入-经审计的直接成本及间接成本。
(2)净利润按A、B两类分别计算:A类利润=A类收入-A类成本;B类利润=B类现金收入-B类成本。
第十七条 A类利润单届提取规则
每届展会结束后,根据经审核确认的审计报告计算该届绩效得分(X),运营方按照X分值,从A类利润中按相应比例提取利润,利润设封顶上限。
注:提取比例可根据届时的物价水平和南博会发展情况,经双方协商并按程序报审后适当调整。
第十八条 B类利润单届提取规则
B类利润实行超额奖励制度,对运营方超额完成的B类利润部分(即该届B类利润-该届品牌合作收入绩效目标),按照超额部分的10%给予奖励,单届奖励封顶金额不超过100万元。
第十九条 专用账户中剩余资金的构成与用途
专用账户中的剩余资金由A类剩余利润和B类剩余利润共同构成,内部按用途划分为“下届南博会经费”和“总决算绩效金”两个部分,分别核算、专款专用。
1.“下届南博会经费”。来源包括每届南博会A类剩余利润的80%+B类利润扣除超额奖励后的净额。用于下届南博会筹备工作,并与下届财政预算进行联动。
2.“总决算绩效金”。来源为每届南博会A类剩余利润的20%,主要用于三届总决算时对运营方的超额奖励及应对可能出现的亏损。
资金使用需按本方案规定程序备案,并接受审计监督,确保专款专用。“下届南博会经费”与“总决算绩效金”之间原则上不得相互调剂,特殊情况需经秘书处批准。
第二十条 三届总决算奖励机制
第12届南博会审计完成后,根据运营方三届总目标完成情况,从专用账户“总决算绩效金”中提取相应资金作为超额奖励支付给运营方:
注:封顶金额可根据届时的物价水平和南博会发展情况,经双方协商并按程序报审后适当调整。
第七章 审计与实施流程
第二十一条 审计机构确定
每届南博会开幕前20个工作日,由运营方自行确定一家具备资质的会计师事务所,作为当届专项审计机构,并报秘书处备案。审计费用列入当届运营成本。
第二十二条 单届审计与预结算流程
第二十三条 三届总决算审计
在第12届南博会预结算款支付后120日内完成三届总审计与总决算,审计报告应全面反映三届资金收支及利润分配等情况。
第八章 退出机制与风险控制
第二十四条 梯次退出机制
任何一届绩效得分(X)低于80分,即视为运营方出现重大履约风险。秘书处有权根据风险程度,采取相应措施:
第二十五条 绩效目标调整机制
出现下列情形之一,双方可协商当届或后续届次的绩效目标:
1.发生不可抗力(如重大公共卫生事件、自然灾害、战争等)。
2.国家或云南省出台重大政策变化,直接影响展会举办或市场化运营。
3.展会场馆因故无法正常使用。
4.其他双方认可的客观情况重大变化。
由一方提出调整动议,并附相关证明材料,双方在15个工作日内协商达成书面调整协议。如无法达成一致,可通过法律途径解决。