首页 / 最新消息 / 新闻资讯

云南省人民政府办公厅关于成立第10届中国—南亚博览会暨第30届中国昆明进出口商品交易会执行委员会的通知

2026-04-03 19:30:26        来源: 云南省商务厅        阅读: 98

云南省人民政府办公厅

云政办函〔2026〕24号

云南省人民政府办公厅关于成立

第10届中国—南亚博览会

暨第30届中国昆明进出口商品交易会

执行委员会的通知


各州(市)人民政府,省直各委、办、厅、局:


为切实做好第10届中国—南亚博览会暨第30届中国昆明进出口商品交易会(以下简称第10届南博会)组织筹备工作,省人民政府决定成立第10届南博会执行委员会(以下简称执委会)。现将有关事项通知如下:


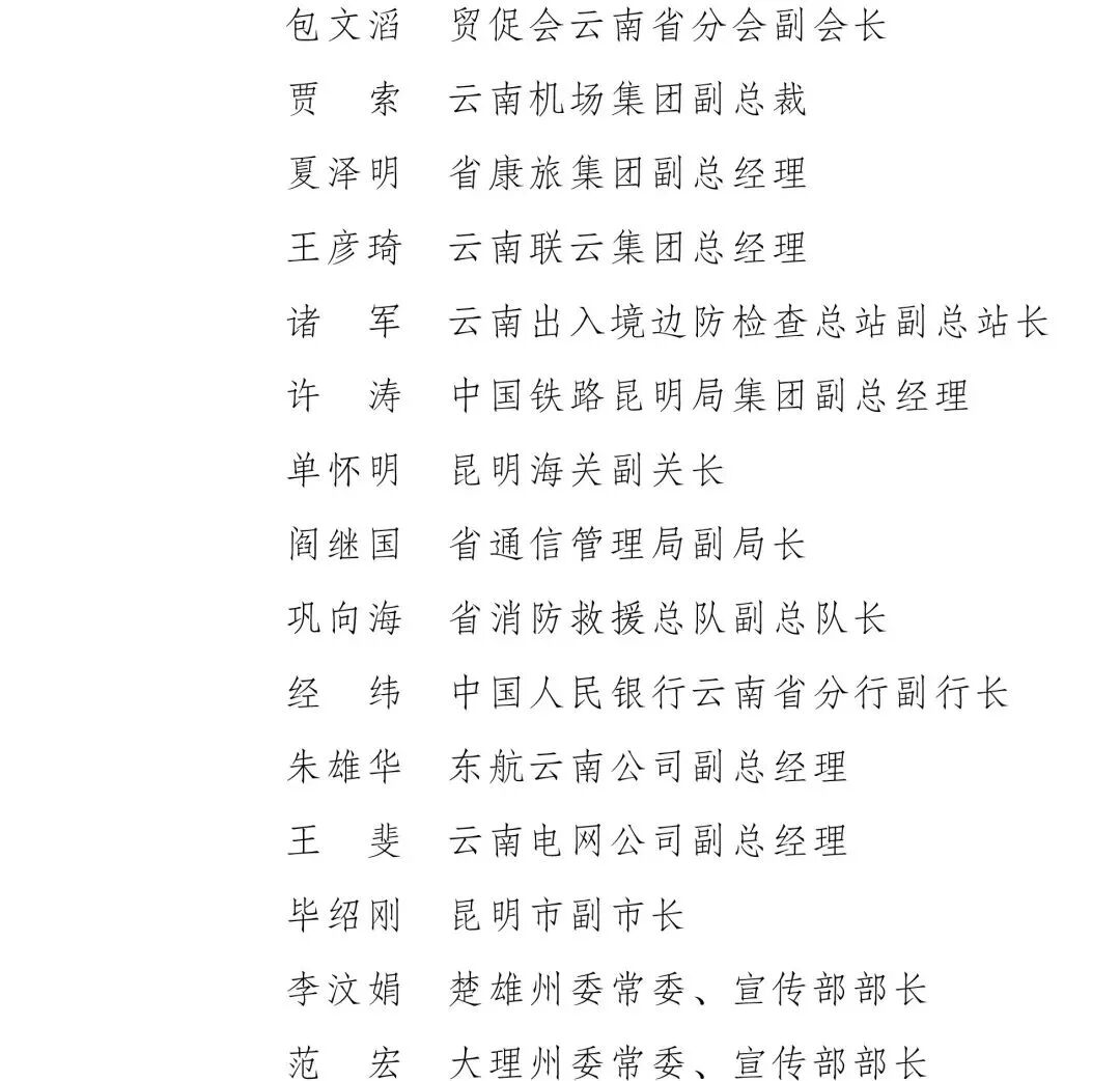
一、执委会组成人员


图片图片图片图片


二、执委会下设机构及其职责

执委会下设办公室在省商务厅,负责执委会日常工作。办公室主任由李朝伟同志兼任,副主任由李红、杨绍成、刘琪琳、冯震同志兼任。办公室设综合协调部、展览工作部、交易秩序工作部、新闻宣传部、外事联络部、安全保卫部、网络安全部、要人警卫部、接待工作部、志愿者工作部、昆明工作部、会展统计部、医疗保障工作部、招商引资工作部等14个工作部,负责具体筹备工作。

(一)综合协调部

由省商务厅牵头负责。由李朝伟、刘琪琳同志任部长,浩一山同志任常务副部长。

主要职责:负责统筹协调第10届南博会各项筹备组织工作,承担执委会文秘、财务管理、行政保障、日常运转等工作;负责开幕式的组织工作;负责统筹国内外贵宾邀请,法律保障服务,有关信息的汇总、审核和报送;负责统筹同期举办的重大活动等相关事宜。完成执委会及其办公室交办的其他工作。

(二)展览工作部

由省商务厅牵头负责。由寸敏同志任部长。

主要职责:负责第10届南博会招商招展及综合布展、专业买家邀请,统筹对接场馆综合服务保障等工作;负责统筹安排巡馆有关工作;负责票证制发管理及场馆门禁管理,协调参展样(商)品通关、物流运输保障;负责品牌培育运营、统筹市场化工作;负责落实“南博会数字化平台”网络安全主体责任,制定网络安全应急方案并组织实施;负责南博会官网和“南博会数字化平台”的运营、维护等工作;配合做好会期经贸合作有关情况的统计调查;负责参展企业报名合规性审查,协助维护展会交易秩序。完成执委会及其办公室交办的其他工作。

(三)交易秩序工作部

由省市场监管局牵头负责。由张锦林同志任部长。

主要职责:负责第10届南博会知识产权保护、参展商品监管、假冒伪劣商品查处、非备案产品入场监管及现场查处、场馆内交易秩序维护、食品药品安全监管、12345和12315投诉举报热线处置等工作。完成执委会及其办公室交办的其他工作。

(四)新闻宣传部

由省政府新闻办牵头负责。由赵凯同志任部长。

主要职责:负责第10届南博会的新闻报道和宣传推广工作。具体包括新闻中心运营、新闻发布、媒体宣传等;负责向境外媒体宣传推介、国内记者邀请和服务等工作;牵头统筹第10届南博会涉外宣传展示等内容的审核把关。完成执委会及其办公室交办的其他工作。

(五)外事联络部

由省外办牵头负责。由杨绍成同志任部长。

主要职责:负责统筹涉及第10届南博会的各项外事工作。包括负责与外交部等国家部委汇报衔接;统筹外国副省(部)级及以上官员、外国驻华使领馆官员、国际组织驻华代表及港澳地区官员来滇参会的邀请报批、发邀、名单审核汇总和接待工作;负责部分外国常驻新闻机构记者管理服务工作;负责会期省级领导出席外事活动的统筹安排及礼宾、翻译等工作;协助做好境外招商招展工作。完成执委会及其办公室交办的其他工作。

(六)安全保卫部

由省公安厅牵头负责。由昝霖同志任部长。

主要职责:负责第10届南博会的安全保卫工作。包括负责做好场馆及周边的治安、交通、消防、秩序维护、突发事件应急处置等工作;负责协助做好票证制作及发放、场馆门禁管理等工作。完成执委会及其办公室交办的其他工作。

(七)网络安全部

由省委网信办牵头负责。由庄志强同志任部长。

主要职责:负责协调保障第10届南博会期间网络稳定,监督、检查、指导会议重要信息系统、平台、线上活动和网络通信负责部门、单位落实网络安全主体责任和防护措施;组织技术力量做好网络安全监测预警、检查检测、预警通报、督导整改、应急处置等工作。完成执委会及其办公室交办的其他工作。

(八)要人警卫部

由省公安厅特勤局牵头负责。由王志聪同志任部长。

主要职责:负责第10届南博会开幕式系列活动的要人警卫工作;负责党和国家领导人及外国政要出席欢迎晚宴、开幕式等系列专场活动核心区证件制作管理工作。完成执委会及其办公室交办的其他工作。

(九)接待工作部

由省接待办牵头负责。由李红同志任部长。

主要职责:负责国内副省(部)级以上领导及其随员的接待工作;负责中央和国家机关各部委、各省(区、市)和新疆生产建设兵团委托厅级(处级)领导带队的代表团接待工作;负责执委会统一邀请的国内重要专家学者、知名企业家等其他国内重要来宾的接待工作;负责组织有关单位做好对口接待工作;负责牵头协调云南联云集团做好来宾食宿行及车辆保障等工作;负责牵头协调省康旅集团做好欢迎晚宴有关工作;负责牵头协调省市场监管局做好驻地食品安全保障工作。完成执委会及其办公室交办的其他工作。

(十)志愿者工作部

由团省委牵头负责。由赵攀峰同志任部长。

主要职责:负责第10届南博会志愿者招募、培训,并会同省教育厅等有关部门共同做好志愿者的管理和调度等工作。完成执委会及其办公室交办的其他工作。

(十一)昆明工作部

由昆明市人民政府牵头负责。由杨承新同志任部长。

主要职责:负责统筹协调第10届南博会涉及昆明市的各项工作。包括场馆内交易秩序整治和维护;牵头对接各大电商平台,做好网上交易纠纷处置工作;昆明市市容环境和场馆周边区域环境综合整治,场馆周边公共交通保障等工作;负责特邀城市、计划单列市代表团接待工作。完成执委会及其办公室交办的其他工作。

(十二)会展统计部

由省统计局牵头负责。由段登位同志任部长。

主要职责:负责对第10届南博会参展团组(组展单位)和参展企业成交商品的类别、现场交易额、合同成交额,与会各方的经贸成交额等各类数据进行统计分析和审核把关,形成统一对外发布口径;对会期参展商及观众会展满意度开展统计分析。完成执委会及其办公室交办的其他工作。

(十三)医疗保障工作部

由省卫生健康委牵头负责。由徐健斌同志任部长。

主要职责:负责做好第10届南博会期间医疗保障、医疗急救、突发传染病防控工作;制定突发公共卫生事件应急处置预案并组织实施;负责统筹协调会期医疗保障各项工作。完成执委会及其办公室交办的其他工作。

(十四)招商引资工作部

由省投资促进局牵头负责。由王迅同志任部长。

主要职责:牵头负责第10届南博会招商引资工作;负责统筹邀请世界500强、中国500强和行业龙头企业有关工作;负责在“南博会数字化平台”发布招商引资项目,协助做好专业买家邀请工作;负责对各州(市)报送的签约项目数据进行复核把关。完成执委会及其办公室交办的其他工作。

三、工作要求

(一)严格执行中央八项规定及其实施细则精神和省委实施办法,坚持厉行节约,反对铺张浪费,确保第10届南博会取得务实成效。

(二)执委会办公室及各工作部要按照职责分工,认真研究制定具体工作方案,切实加强信息沟通和部门协同,精心组织开展各项筹备工作,确保各项任务责任到人、落实到位。

(三)根据筹备工作需要,执委会办公室要定期或不定期召开会议,调度工作进展情况,督促推进各项筹备工作,重要情况及时报告。

四、有关事项

(一)执委会为重大活动阶段性工作机制,不作为省人民政府议事协调机构,第10届南博会相关任务完成后自行撤销。在第10届南博会组织筹备期间,执委会办公室及各工作部视情况可从有关部门和单位抽调人员集中办公。

(二)执委会运行期间,成员如有变动,由成员单位相应岗位职责人员自行递补,报执委会办公室备案,不再另行发文。如成员单位有调整变化,由执委会另行通知。


云南省人民政府办公厅

2026年3月27日

(此件公开发布)